0 引 言
1 材料与方法
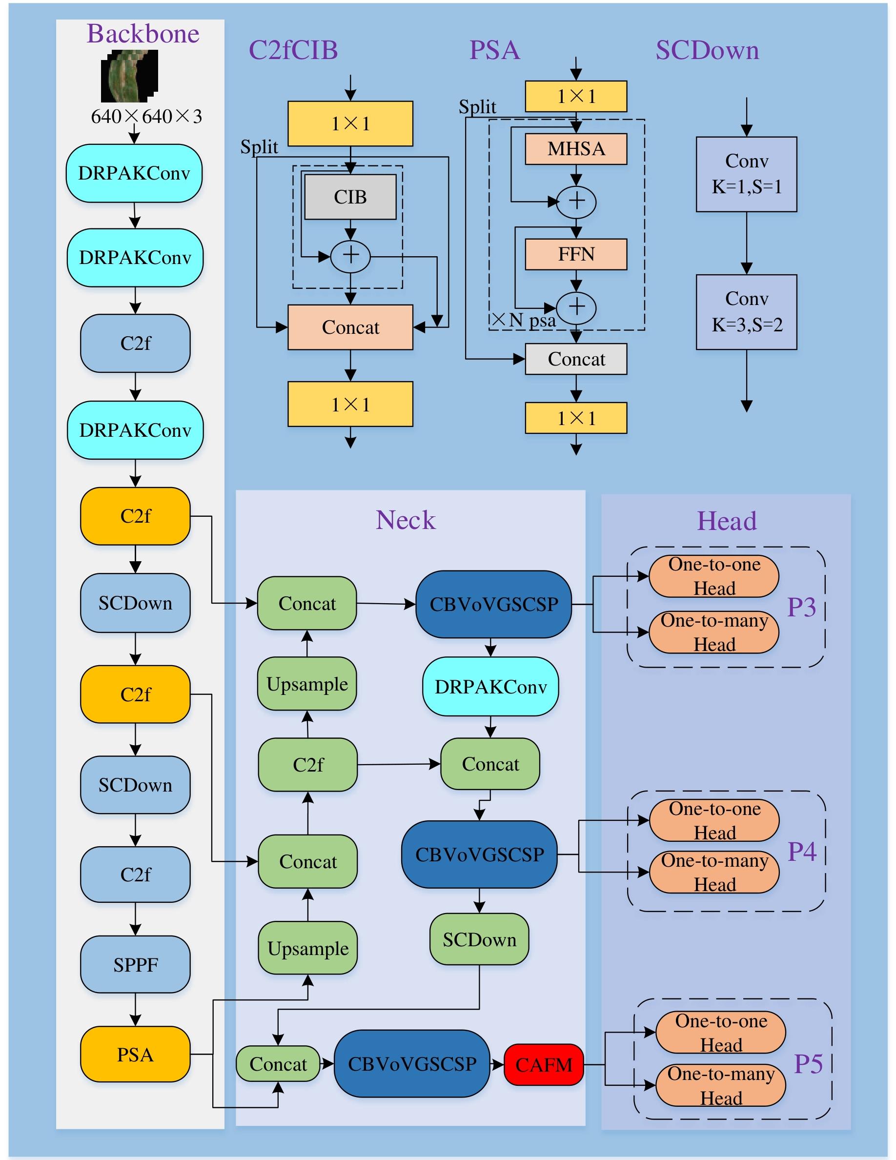
1.1 模型改进方法
1.1.1 可变核卷积DRPAKConv
1.1.2 CBVoVGSCSP模块
1.1.3 CAFM
1.2 数据集构建
1.3 评估指标
2 实验与结果分析
2.1 实验环境与参数配置
表1 玉米叶片病害检测参数配置Table 1 Parameter configuration for maize leaf disease detection |
| 参数名称 | 参数数值 |
|---|---|
| 输入尺寸 | 640×640 |
| 训练批次大小 | 16 |
| 训练轮数 | 200 |
| 初始学习率 | 0.01 |
| 最终学习率 | 0.01 |
| 动量参数 | 0.937 |
| 权重衰减 | 0.000 5 |
| 早停轮数 | 100 |
| 优化器 | AdamW |
2.2 注意力机制选择
表2 YOLOv10n玉米叶片病害检测注意力机制实验对比Table 2 Experimental comparison of attention mechanisms for maize leaf disease detection using YOLOv10n |
| 算法 | P/% | R/% | mAP@0.5/% | 计算量/GFLOPs | 参数量/M | 模型大小/Mb | 帧率/(帧/s) |
|---|---|---|---|---|---|---|---|
| YOLOv10n | 94.5 | 87.7 | 92.4 | 8.4 | 2.70 | 5.8 | 769 |
| VoVGSCSP+ECA | 94.0 | 88.3 | 93.2 | 8.0 | 2.68 | 5.8 | 1 429 |
| VoVGSCSP+SE | 93.5 | 87.2 | 93.0 | 8.0 | 2.68 | 5.8 | 1 429 |
| VoVGSCSP+EMA | 95.8 | 88.3 | 93.1 | 8.0 | 2.68 | 5.8 | 1 250 |
| VoVGSCSP+CA | 93.0 | 89.0 | 93.5 | 8.0 | 2.68 | 5.8 | 1 429 |
| VoVGSCSP+CBAM | 95.6 | 89.1 | 93.5 | 8.0 | 2.68 | 5.8 | 1 429 |
|
2.3 消融实验
表3 基于DCC-YOLOv10n的玉米叶片病害检测消融实验结果Table 3 The ablation experiment results of maize leaf disease detection based on DCC-YOLOv10n |
| 算法 | DRPAKConv | CBVoVGSCSP | CAFM | P/% | R/% | mAP@0.5/% | 计算量/GFLOPs | 参数量/M | 模型大小/Mb | 帧率/(帧/s) |
|---|---|---|---|---|---|---|---|---|---|---|
| YOLOv10n | × | × | × | 94.5 | 87.7 | 92.4 | 8.4 | 2.70 | 5.8 | 769 |
| 改进模型A | × | × | √ | 95.5 | 89.6 | 93.9 | 8.5 | 3.05 | 6.5 | 1 429 |
| 改进模型B | √ | × | × | 95.1 | 89.3 | 93.3 | 7.8 | 2.66 | 5.7 | 123 |
| 改进模型C | × | √ | × | 95.6 | 89.1 | 93.5 | 8.0 | 2.68 | 5.8 | 1 429 |
| 改进模型D | √ | √ | × | 95.7 | 88.3 | 93.3 | 7.6 | 2.64 | 5.7 | 122 |
| 改进模型E | √ | × | √ | 95.9 | 88.5 | 93.0 | 8.1 | 3.01 | 6.4 | 114 |
| 改进模型F | × | √ | √ | 95.1 | 89.8 | 93.8 | 8.3 | 3.03 | 6.5 | 1 429 |
| DCC-YOLOv10n | √ | √ | √ | 96.2 | 90.3 | 94.1 | 7.9 | 2.99 | 6.4 | 123 |
|
2.4 与主流模型性能对比实验
表4 不同算法检测玉米叶片病害的对比结果Table 4 Comparison results of different algorithms for detecting maize leaf diseases |
| 算法 | P/% | R/% | mAP@0.5/% | GFLOPs | Parameters/M |
|---|---|---|---|---|---|
| YOLOv8n | 93.5 | 85.4 | 92.4 | 8.1 | 3.01 |
| YOLOv9t | 92.6 | 85.4 | 91.5 | 7.6 | 1.97 |
| YOLOv10n | 94.5 | 87.7 | 92.4 | 8.4 | 2.70 |
| YOLOv10s | 96.1 | 86.1 | 92.9 | 24.5 | 8.04 |
| YOLOv10m | 95.1 | 87.9 | 93.6 | 63.4 | 16.46 |
| YOLOv11n | 94.3 | 83.8 | 91.3 | 6.3 | 2.58 |
| Faster R-Cnn | 58.8 | 93.1 | 89.7 | 369.8 | 136.8 |
| SSD | 92.2 | 74.0 | 85.9 | 61.0 | 24.01 |
| RT-DETR | 91.6 | 83.3 | 88.8 | 103.4 | 31.99 |
| DCC-YOLOv10n | 96.2 | 90.3 | 94.1 | 7.9 | 2.99 |
|
表5 玉米叶片病害在不同算法下的精确度对比结果 ( %)Table 5 Comparison of the precision of maize leaf diseases under different algorithms |
| 病害类型 | Faster R-CNN | SSD | RT-DETR | YOLOv8n | YOLOv9t | YOLOv10n | YOLOv10s | YOLOv10m | YOLOv11n | DCC-YOLOv10n |
|---|---|---|---|---|---|---|---|---|---|---|
| 健康 | 70.6 | 92.3 | 95.5 | 91.5 | 86.2 | 96.1 | 95.9 | 94.1 | 90.4 | 97.7 |
| 灰斑病 | 53.5 | 93.1 | 89.0 | 92.1 | 91.3 | 92.1 | 97.6 | 95.0 | 91.3 | 97.4 |
| 锈病 | 50.0 | 89.5 | 87.9 | 91.6 | 95.4 | 92.6 | 95.3 | 94.6 | 97.8 | 93.1 |
| 叶斑病 | 60.9 | 93.8 | 94.1 | 98.8 | 97.3 | 97.4 | 95.7 | 96.6 | 97.7 | 96.8 |
表6 玉米叶片病害检测卷积和注意力融合模块对比结果Table 6 Comparison results of convolution and attention fusion modules for maize leaf disease detection |
| 算法 | P/% | R/% | mAP@0.5/% | 计算量/GFLOPs | 参数量/M | 模型大小/Mb | 帧率/(帧/s) |
|---|---|---|---|---|---|---|---|
| YOLOv10n | 94.5 | 87.7 | 92.4 | 8.4 | 2.70 | 5.8 | 769 |
| YOLOv10n+CloFormer | 95.6 | 88.5 | 93.2 | 8.4 | 3.00 | 6.4 | 1 429 |
| YOLOv10n+CoAtNet | 96.7 | 87.1 | 93.4 | 9.2 | 5.99 | 12.4 | 1 429 |
| YOLOv10n+ACmix | 95.3 | 87.5 | 92.8 | 8.4 | 2.91 | 6.2 | 909 |
| YOLOv10n+CAFM | 95.5 | 89.6 | 93.9 | 8.5 | 3.05 | 6.5 | 1 429 |
|





