Welcome to Smart Agriculture 中文

Smart Agriculture

   

Research of Rice Disease Identification Based on Improved MobileViT Model and System Development

LIU Xiaojun1,2,3, WU Qian1,2,3, SUN Chuanliang2,3, QI Chao2,3, ZHANG Gufeng2, LEI Tianjie4, LIANG Wanjie1,2,3()   

  1. 1. School of Ecology and Applied Meteorology, Nanjing University of Information Science &Technology, Nanjing 210044, China
    2. Institute of Agricultural Information, Jiangsu Academy of Agricultural Sciences, Nanjing 210014, China
    3. ZhongshanBiological Breeding Laboratory, Nanjing 210014, China
    4. Institute of Environment and Sustainable Development in Agriculture, Chinese Academy;of Agricultural Sciences, Beijing 100081, China
  • Received:2025-07-30 Online:2025-11-28
  • Foundation items:National Key R&D Program(2023YFD2300300); Jiangsu Agricultural Science and Technology Innovation Fund(ZSBBL-KY2023-01)
  • About author:

    LIU Xiaojun, E-mail:

  • corresponding author:
    LIANG Wanjie, E-mail: wanjie.liang @163.com

Abstract:

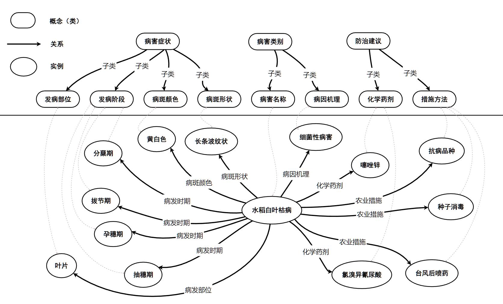
[Objective] Under abiotic stress conditions, rice plants become fragile and susceptible to disease infection. Accurate diagnosis and scientific prevention and control strategies for rice diseases are crucial for the prevention and control of rice diseases, even disasters such as blooding and high temperatures. However, under field natural environmental conditions, the identification of rice diseases is a challenging problem. There are various issues such as complex backgrounds, illumination change, occlusion, which make it extremely difficult to comprehensively obtain disease information, thus significantly increasing the difficulty of disease identification. This study aims to develop an efficient rice disease recognition model by integrating the efficient channel attention (ECA) mechanism with the MobileViT model, enhancing the accuracy of rice disease identification in the field. Additionally, we combine the rice disease knowledge graph to achieve precise diagnosis and generate scientifically grounded control prescriptions for effective disease management. [Methods] A total of 1 304 raw images of rice diseases were collected from different rice disease investigation and long-term monitoring points in Jiangsu province, at different periods of time, using mobile phones and cameras. 167 disease images from the rice leaf disease image samples (RLDIS) dataset were used to supplement the dataset. The raw images were accurately classified and preprocessed under the guidance of plant protection experts. A dataset containing 1 471 original images was constructed that includes seven types of rice diseases: bacterial leaf blight, false smut, leaf blast, bakanae disease, heart rot, grain discoloration, and panicle blast. Data augmentation techniques were used to expand the scale of the dataset, the number of images increased to 7 735 after data augmentation. To guarantee the model's superior generalization capabilities, the dataset was strategically divided into a training set, validation set and test set in a 7:1.5:1.5 ratio. A novel rice disease recognition model has been established by integrating the efficient channel attention (ECA) module into the MobileViT model. The recognition model architecture was optimized by improving convolutional structures, reconstructing Transformer encoding blocks, replacing activation function using SiLU. To verify the performance of the model, cross validation and ablation experiments were conducted. After establishing a highly accurate recognition model, the recognition model was combined with the rice disease knowledge graph to achieve accurate diagnosis of rice diseases and generate scientific prevention and control strategies. Finally, an intelligent rice disease diagnostic system was developed using the Flask framework and cloud computing technologies. [Results and Discussion] The results of the ablation study revealed that the model, which combined convolutional layer optimization, Transformer block reconstruction, and the integration of the ECA module, had outstanding performance.The overall precision, F1-Score and recall rate achieved 97.27%, 97.32%, and 97.46%, respectively. In terms of accuracy, the improved model increased to 97.25%, representing an improvement of 2.3% over the original model (94.95%). To further verify the effectiveness of the improved model, various mainstream models such as Swin Transformer, TinyVit, Ghostnetv2, and Convnext were compared with the proposed model.The experimental results showed that the improved model outperformed the suboptimal model (TinyVit) by 0.92、1.43、0.95、1.32 percent points in overall accuracy, F1-Score and recall rate, respectively. Moreover, the improved model showed significant advantages in terms of floating-point operations, model size, and parameter count, with a parameter count of only 6.02 MB, making it more suitable for deployment on hardware-constrained devices.The analysis results of confusion matrix and heatmap visualizations revealed that the improved model had significant improvements in the recognition accuracy for bacterial leaf blight, heart rot, grain discoloration, and panicle blast.The combination of rice disease knowledge graph and the improved model has achieved more accurate disease diagnosis results. Meanwhile, the disease prevention and control strategies were generated to guide rice disease prevention and control.In addition, to assess the rice disease intelligent diagnosis system, the system was used for field rice disease investigation, and compared with the diagnosis results of plant protection experts.The rice disease diagnosis system demonstrated an impressive accuracy rate of 98% during field application, with reliable real-time performance and stability. [Conclusion] The improved model demonstrated stronger robustness and stability.By integrating ECA module and reconstructing Transformer encoding blocks, the MobileViT model achieved noticeable improvements in precision, recall and F1 score, while effectively reducing computational costs, leading to more efficient recognition capabilities of rice diseases in complex field environments. The application of the rice disease intelligent diagnosis system revealed that the system could achieve accurate rice disease diagnosis results, and generate disease prevention and control strategies for guide rice disease prevention and control. The system could meet the application requirements of accuracy, real-time and stability in field disease investigation. This method could effectively improve the prevention and control efficiency of rice diseases, waterlogging, high temperature and other disasters, providing significant technical support for improving the quality, efficiency, digitization and intelligence of rice production.

Key words: rice disease, crop phenotype, MobileViT, efficient channel attention, flooding disaster prevention and control

CLC Number: