Welcome to Smart Agriculture 中文

Smart Agriculture ›› 2026, Vol. 8 ›› Issue (1): 28-39.doi: 10.12133/j.smartag.SA202507043

• Topic--Intelligent Identification and Diagnosis of Agricultural Diseases and Pests • Previous Articles     Next Articles

Rice Disease Identification Method Based on Improved MobileViT Model and System Development

LIU Xiaojun1,2,3(), WU Qian1,2,3, SUN Chuanliang2,3, QI Chao2,3, ZHANG Gufeng2, LEI Tianjie4, LIANG Wanjie1,2,3()   

  1. 1. School of Ecology and Applied Meteorology, Nanjing University of Information Science &Technology, Nanjing 210044, China
    2. Institute of Agricultural Information, Jiangsu Academy of Agricultural Sciences, Nanjing 210014, China
    3. Zhongshan Biological Breeding Laboratory, Nanjing 210014, China
    4. Institute of Environment and Sustainable Development in Agriculture, Chinese Academy of Agricultural Sciences, Beijing 100081, China
  • Received:2025-07-30 Online:2026-01-30
  • Foundation items:National Key R&D Program(2023YFD2300300); Jiangsu Agricultural Science and Technology Innovation Fund(ZSBBL-KY2023-01)
  • About author:

    LIU Xiaojun, E-mail:

  • corresponding author:
    LIANG Wanjie, E-mail: wanjie.liang @163.com

Abstract:

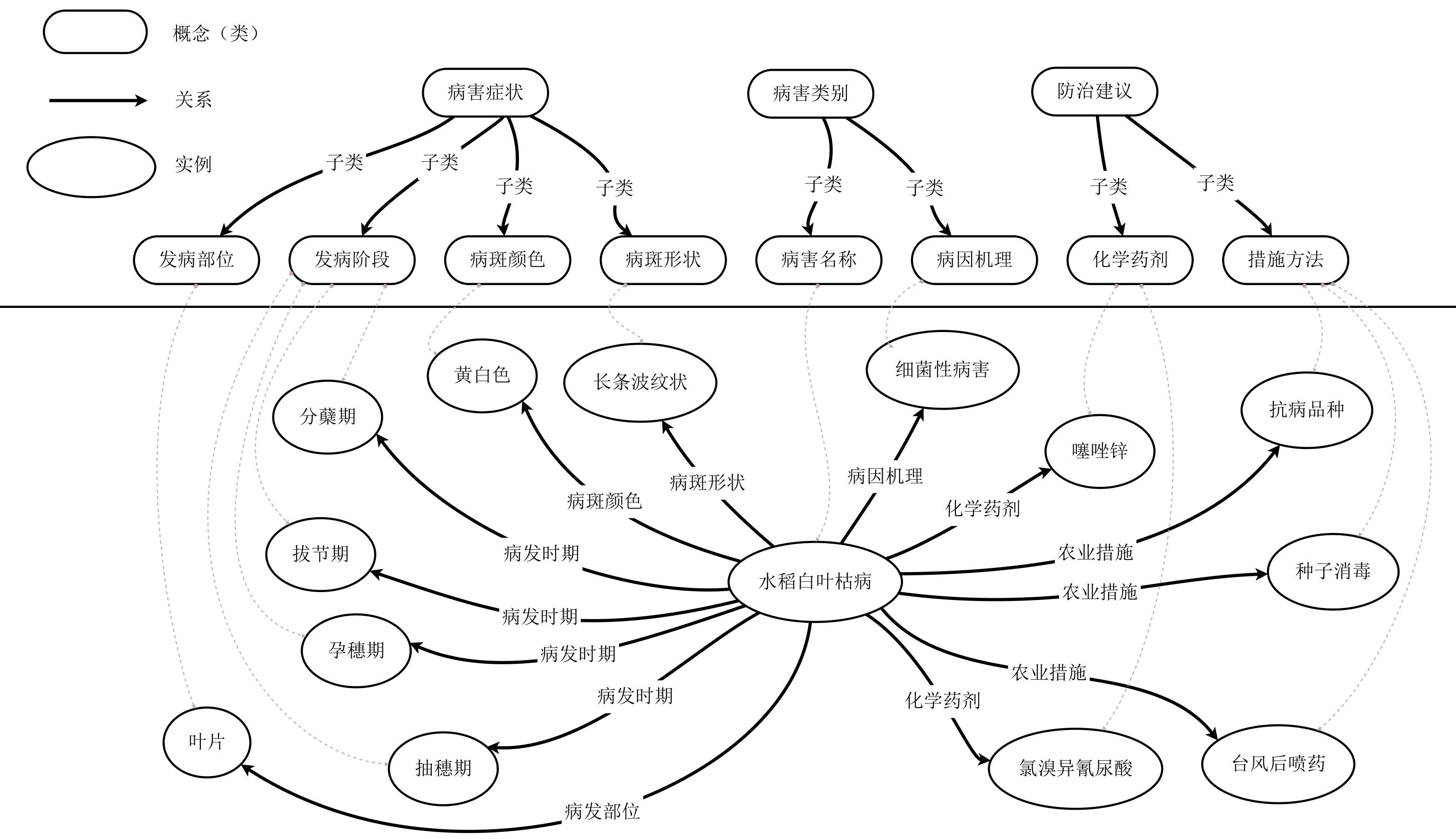
[Objective] Under abiotic stress conditions, rice plants become fragile and susceptible to disease infection. Accurate diagnosis and scientific prevention and control strategies for rice diseases are crucial for the prevention and control of rice diseases, even disasters such as blooding and high temperatures. However, under field natural environmental conditions, the identification of rice diseases is a challenging problem. There are various issues such as complex backgrounds, illumination changes, occlusion, which make it extremely difficult to comprehensively obtain disease information, thus significantly increasing the difficulty of disease identification. This study aims to develop an efficient rice disease recognition model by integrating the efficient channel attention (ECA) mechanism with the MobileViT model, enhancing the accuracy of rice disease identification in the field. Additionally, the rice disease knowledge graph was combined to achieve precise diagnosis and generate scientifically grounded control prescriptions for effective disease management. [Methods] A total of 1 304 raw images of rice diseases were collected from different rice disease investigation and long-term monitoring points in Jiangsu province, at different periods of time, using mobile phones and cameras. 167 disease images from the rice leaf disease image samples dataset were used to supplement the dataset. The raw images were accurately classified and preprocessed under the guidance of plant protection experts. A dataset containing 1 471 original images was constructed that includes seven types of rice diseases: bacterial leaf blight, false smut, leaf blast, bakanae disease, heart rot, grain discoloration, and panicle blast. The dataset was partitioned into training, validation, and test sets following a 7:1.5:1.5 ratio. Data augmentation techniques were applied exclusively to the training and validation sets to enhance sample diversity, while the test set remained unaugmented to preserve its independence for unbiased model evaluation. Post-augmentation, the total image count increased to 7 735. A novel rice disease recognition model was established by integrating the efficient channel attention (ECA) module into the MobileViT model. The recognition model architecture was optimized by improving convolutional structures, reconstructing Transformer encoding blocks, replacing activation function using SiLU. To verify the performance of the model, cross validation and ablation experiments were conducted. After establishing a highly accurate recognition model, the recognition model was combined with the rice disease knowledge graph to achieve accurate diagnosis of rice diseases and generate scientific prevention and control strategies. Finally, an intelligent rice disease diagnostic system was developed using the Flask framework and cloud computing technologies. [Results and Discussions] The results of the ablation study revealed that the model, which combined convolutional layer optimization, Transformer block reconstruction, and the integration of the ECA module, got outstanding performance.The overall precision, F1-Score and recall rate achieved 97.27%, 97.32%, and 97.46%, respectively. In terms of accuracy, the improved model increased to 97.25%, representing an improvement of 2.3% over the original model (94.95%). To further verify the effectiveness of the improved model, various mainstream models such as Swin Transformer, TinyVit, and ConvNeXt were compared with the proposed model.The experimental results showed that the improved model outperformed the suboptimal model (TinyVit) by 0.92, 1.43, 0.95, 1.32 percent points in overall accuracy, F1-Score and recall rate, respectively. Moreover, the improved model showed significant advantages in terms of floating-point operations, model size, and parameter count, with a parameter count of only 6.02 MB, making it more suitable for deployment on hardware-constrained devices. Analysis of the confusion matrix and heatmap visualizations revealed that the enhanced model achieved recognition accuracy improvements of 0.6, 0.3, 0.3, and 0.6 percentage points for bacterial leaf blight, heart rot, grain discoloration, and panicle blast, respectively. The integrated system, combining this model with the knowledge graph, demonstrated significantly enhanced accuracy in disease identification and diagnosis. Meanwhile, the disease prevention and control strategies were generated to guide rice disease prevention and control. During field deployment, the rice disease diagnosis system achieved an accuracy rate as high as 98%, with an average response time of 181 ms, demonstrating reliable real-time performance and stability. [Conclusions] By integrating ECA module and reconstructing Transformer encoding blocks, the MobileViT model achieved noticeable improvements in precision, recall and F1 score, while effectively reducing computational costs, leading to more efficient recognition capabilities of rice diseases in complex field environments. The application of the rice disease intelligent diagnosis system revealed that the system could achieve accurate rice disease diagnosis results, and generate disease prevention and control strategies for guide rice disease prevention and control. This method could effectively improve the prevention and control efficiency of rice diseases, providing technical support for improving the quality, efficiency, digitization and intelligence of rice production.

Key words: rice disease, crop phenotype, MobileViT, efficient channel attention, flooding disaster prevention and control

CLC Number: